有你在真好 的个人博客
[创问]软件项目开发成本估算方法
阅读:2331 添加日期:2021/3/27 23:19:25 原文链接:https://www.toutiao.com/item/6799126639595749888/

壹点方圆: 互联网产品大本营,运营集,商业模式与战略;创业内参。

壹点方圆·创问: 创业集,商业与战略,实战剖析,融资内参。

欢迎合作!

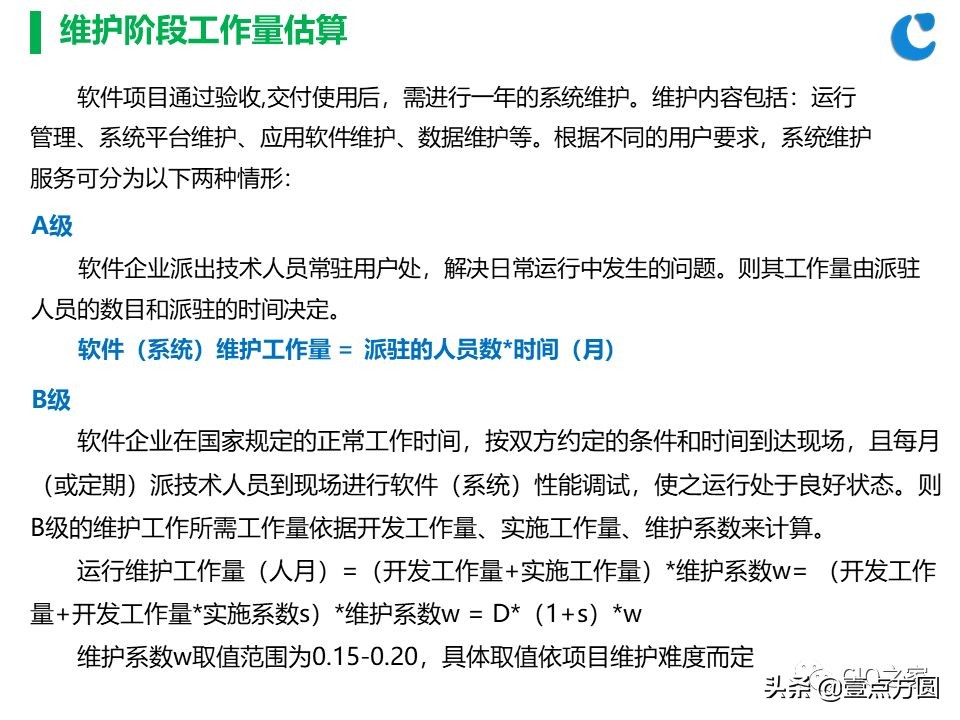
软件项目的成本作为一个经济学范畴,应反映软件产品在其生产过程中所耗费的各项费用,为工资、福利、设备、折旧、人工费、管理费用等各项开支的总和。

[创问]软件项目开发成本估算方法


[创问]软件项目开发成本估算方法


[创问]软件项目开发成本估算方法


[创问]软件项目开发成本估算方法


[创问]软件项目开发成本估算方法


[创问]软件项目开发成本估算方法


[创问]软件项目开发成本估算方法


[创问]软件项目开发成本估算方法


[创问]软件项目开发成本估算方法


[创问]软件项目开发成本估算方法


[创问]软件项目开发成本估算方法


[创问]软件项目开发成本估算方法


[创问]软件项目开发成本估算方法


[创问]软件项目开发成本估算方法


[创问]软件项目开发成本估算方法


[创问]软件项目开发成本估算方法


[创问]软件项目开发成本估算方法


[创问]软件项目开发成本估算方法


[创问]软件项目开发成本估算方法


[创问]软件项目开发成本估算方法

软件的开发、使用、维护、管理的过程,是一个非常复杂的系统工程,需要有巨大的人力、物力、财力资源,需要各种计算机软、硬件的支持。这一特点是在软件项目评估中应予充分考虑的,也是从成本途径评估系统软件价值时应予着重关注的。软件成本在软、硬件总成本中的份额,已从百分之十几上升到近期的百分之七八十,而且还在持续上升。

来源:CIO之家


ICP备案号:苏ICP备14035786号-1 苏公网安备 32050502001014号